Benvenuto nella pagina Nuova Elettronica di Marco Busti




Primo progetto ESCA ELETTRONICA PER PESCATORI Riv.103


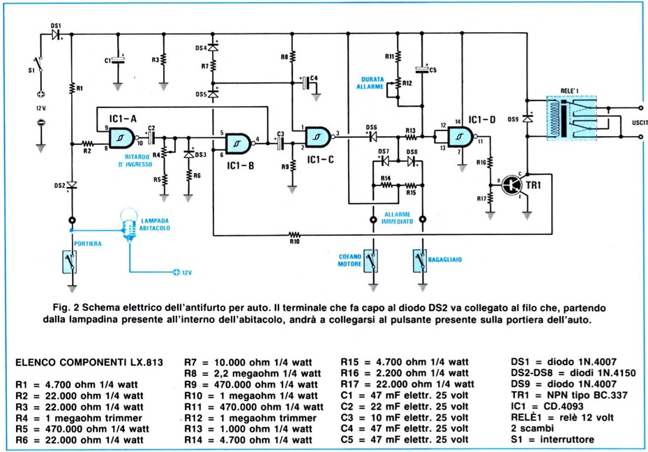
Secondo progetto ANTIFURTO CON C-MOS Riv.114-115


Terzo progetto Anti allagamento capacitivo Riv.247